本站首页
部门简介
机构职能
岗位职责
工作人员
通知公告
研究生教育
招生与录取
培养与管理
导师队伍
学科与学位点
重点学科
学位
学科管理
平台建设
创新团队
学术委员会
组织机构
服务指南
规章制度
学术资讯
学术交流
规章制度
国家政策
省级政策
校内制度
他山之石
下载专区
学术委员会
组织机构
服务指南
规章制度
学术资讯
学术交流
当前位置:
首页
学术委员会
服务指南
服务指南
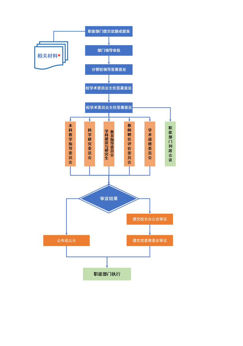
办事流程
2025-12-10
秘书处办公室
2025-12-09
下载表格
2025-12-09
每页
14
记录
总共
3
记录
第一页
<<上一页
下一页>>
尾页
页码
1
/
1
跳转到
友情链接
网站二维码
联系我们
电话 :0516-83105966
地址:江苏省徐州市云龙区丽水路2号
邮政编码:221018
Copyright © 2020 徐州工程学院学科建设与研究生管理处 All Rights Reserved. 地址:江苏省徐州市云龙区丽水路2号 邮政编码:221018